skip to content
Arhoswch i'r cynnwys lwytho


Golygydd: Ben Guy

| Argraffu

Arhoswch i'r cynnwys lwytho, os gwelwch yn dda...


Argraffu

Please wait - content loading...

Dewiswch y math o drawsgrifiad: Diplomatig  Mydryddol | Math presennol o drawsgrifiad: mydryddol

Arhoswch i'r cynnwys lwytho, os gwelwch yn dda...

Nodiadau

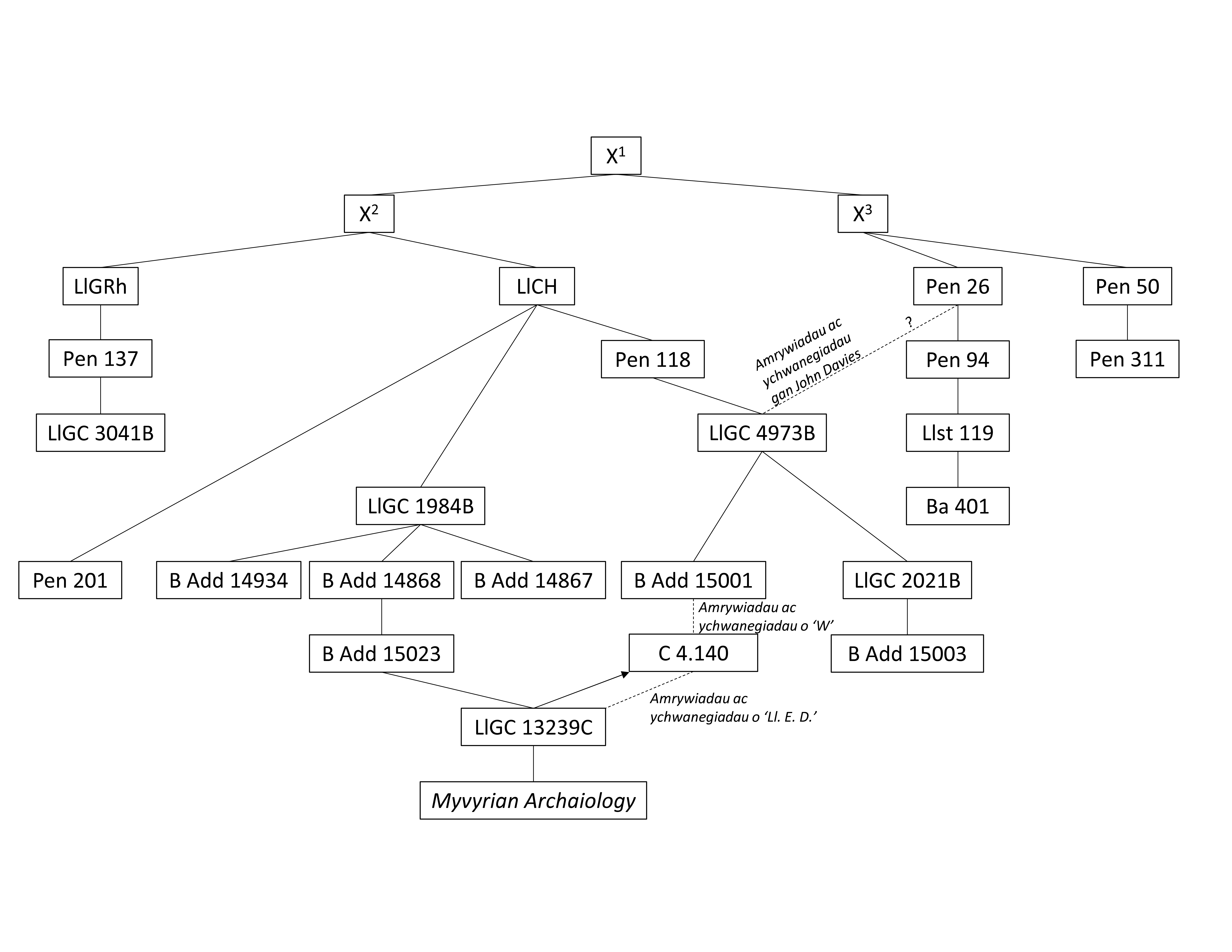
The stemma diagram(s) below shows the relationships between the manuscript sources.

[Variant lines will be displayed here]